北京大学
历史学系
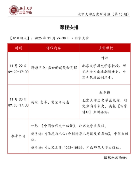
北京大学历史研修班(第15期)
课程安排
【时间地点]:2025年11月29-30日·北京大学
时间
课程内容
主讲教授
叶炜
11月29日
北京大学历史学系教授、研
隋唐五代:盛世的建设和瓦解
09:00-17:00
究方向为南北朝隋唐史、中
国古代政治制度史。
赵冬梅
11月30日
北京大学历史学系教授、研
两宋:变革、繁荣与忧患
09:00-17:00
究方向为宋史,央视《百家
讲坛》主讲嘉宾。
叶炜:《中国古代史十四讲》,北京大学出版社,
赵冬梅:《法度与人心:帝制时期人与制度的互动》,中信出版
参考书目
社,
赵冬梅:《大宋之变:1063-1086》,广西师范大学出版社。
预祝学习愉快!详细课程简章索取及报名咨询: 电话:400-061-6586 联系人:程老师 微信:pxbbaoming
【咨询电话】
全国统一免费热线:400-061-6586,联系人:程老师
全国统一免费热线:400-061-6586,联系人:程老师


